"Pro informace k vaší objednávce stiskněte jedničku, pro dotazy k fakturaci stiskněte dvojku..." Když nemáte recepci či spojovatele, automatický rozcestník je skvělý způsob, jak nasměrovat volajícího zákazníka na tu správnou osobu. Jak navrhnout funkční řešení vhodné pro vaši firmu, se dozvíte dále. Rádi vám s návrhem během realizace telefonního řešení OptimCall pomůžeme.
Rozcestník neboli hlasová aplikace (anglicky Interactive Voice Response – IVR nebo též auto attendant, po našem "ajvíárko") je skript spuštěný v ústředně OptimCall během příchozího hovoru. Volající může svou volbu zadat pomocí klávesnice telefonu. Kromě číslic lze použít i znaky # nebo *, případně kombinace. Rozcestník stisknutou volbu zpracuje a pokračuje v hovoru podle předem určených pravidel. Zpracovat může události trojího typu:
Hovor může být dále spojen s příslušným zaměstnancem, zařazen do fronty hovorů, může se přehrát libovolná hláška (např. instrukce, jak reklamovat zboží) a podobně.
Standardně rozcestník přehraje hlášku "Zadali jste neplatnou volbu." a poté začne znovu přehrávat instrukce. Jiné řešení lze na vyžádání nastavit, např. směrovat volajícího na volbu pro obecné dotazy.
Standardně čekáme 10 vteřin a poté začneme znovu přehrávat instrukce. Ty se opakují, dokud volající nestiskne volbu nebo nezavěsí. Jiné řešení lze opět nastavit na vyžádání – na konci rozcestníku může být např. "... nebo vyčkejte pro spojení s operátorem". Tato možnost je užitečná v případě, kdy volající neví, co zvolit, nebo žádná volba jeho dotazu nevyhovuje, nebo nerozumí česky. Také čekací dobu 10 vteřin můžeme libovolně zkrátit nebo prodloužit.
Cílem hlasové aplikace je zákazníkovi pomoci. Rozumný kompromis mezi potřebami firmy a volajícího je obvykle tři až pět možností a nanejvýš dvě úrovně. U rozsáhlejší aplikace hovory často v praxi končí u volby s obecnými dotazy nebo jakékoli náhodné volby, protože volající dlouhé instrukce v paměti neudrží nebo si není jist, co stisknout.
Slovní instrukce by také měly být co nejstručnější. Poslouchat dlouhé a třeba i vtipné telefonní hlášky může být zábava napoprvé, ale když do firmy voláte už popáté, legrace končí. "Chcete-li zjistit stav své objednávky, stiskněte prosím číslo jedna." zní dobře, ale "Pro stav objednávky stiskněte jedničku." je ještě o něco lepší. Instrukce pro volajícího doporučujeme uvádět v pořadí název volby – klávesa. Naopak se to špatně pamatuje. Vyhnete se komplikacím typu: "Reklamace, to potřebuji. Co že mám stisknout?"
Rozcestník může obsahovat také možnost návratu do hlavní nabídky nebo o úroveň výš.
Obvykle se toto řešení používá pro jazykové verze, např. "Pro češtinu stiskněte jedničku. For English press two." Poté následuje rozcestník na jednotlivé volby již v příslušném jazyce. Také u víceúrovňového rozcestníku můžete samostatně na každé úrovni určit, jak zpracovat neplatnou nebo žádnou volbu volajícího.
Pokud obsluhujete více voleb, je dobré předem vědět, s jakou záležitostí se na vás volající obrací. Např. pro dotazy na zboží si rovnou připravíte stránku s návody, na dotaz k platbě se vám bude hodit online bankovnictví. Zpětně pak můžete vyhodnotit, co chtějí zákazníci nejčastěji a zda jsou zaměstnanci na podpoře vytíženi rovnoměrně.
Volba se zobrazí v detailech záznamu konkrétního hovoru a zároveň má přiřazen tag odpovídající poslední zvolené možnosti. (Pokud tagy v záznamech hovorů nevidíte a hodily by se vám, ozvěte se naší technické podpoře – pravděpodobně máte starší verzi aplikace.)
Formát tagu je obvykle "IVR-" následované sekvencí stisknutých znaků. Volající v příkladu na obrázku nejdříve zadal volbu 5 a poté hvězdičku pro spojení s operátorem.
Na displej telefonu nebo ve vyskakovacím okně softwarového telefonu umíme kromě jiných informací zobrazit i zadanou volbu rozcestníku. Pak to vypadá třeba takto:
+420777888999 IVR_1
Pokud máte o tuto funkci zájem, zvažte, v jakém pořadí chcete informace vidět. Počet viditelných znaků totiž závisí na modelu telefonu, takže např. v pořadí číslo nebo jméno volajícího – volané číslo – volba rozcestníku je možné, že se vše na displej nevejde.
Helpdesk systém SupportBox zobrazuje zadanou volbu u záznamu hovoru pod symbolem #. Podrobnosti najdete v návodu: Telefony – zobrazení odezvy zákazníka dle IVR
Kromě klasického "stromu" mají hlasové aplikace i další využití. Díky řešení na zakázku může volající např. zadat číslo své objednávky a systém přečte její status: "Vaše objednávka byla předána dopravci dne 12. dubna 2021." Anebo volající zadá svůj PIN a je směrován na telefonickou podporu dle podmínek sjednaných ve smlouvě. Zákazník se SLA 24/7 se vám dovolá i o půlnoci, ti ostatní se dozví, že je mimo pracovní dobu. Rádi s vámi probereme vaše potřeby a navrhneme aplikaci přesně pro vás.
K návrhu rozcestníku vám stačí excelová tabulka nebo jakýkoli program pro tvorbu diagramů. Dále najdete pár příkladů z praxe. Potřebujeme znát:
Zákaznickou linku obsluhují dva zaměstnanci. Klapka 200 obsluhuje pouze dotazy na objednávky a ostatní témata. Klapka 201 obsluhuje prioritně dotazy k fakturaci, ale umí odpovědět na všechny dotazy.

Uvítání: Vítejte na zákaznické lince Mého e-shopu.
IVR instrukce: Pro dotazy k objednávkám a zboží stiskněte 1. Pro fakturaci stiskněte 2. Pro jiný dotaz stiskněte 3.
Hovor monitorován: Z důvodu zkvalitňování služeb jsou hovory nahrávány.
Všichni vytíženi: Omlouváme se, ale všichni jsme vytíženi.
Zavoláme zpět: Zavoláme Vám zpět co nejdříve.
Rozloučení: Děkujeme za zavolání a přejeme hezký den.
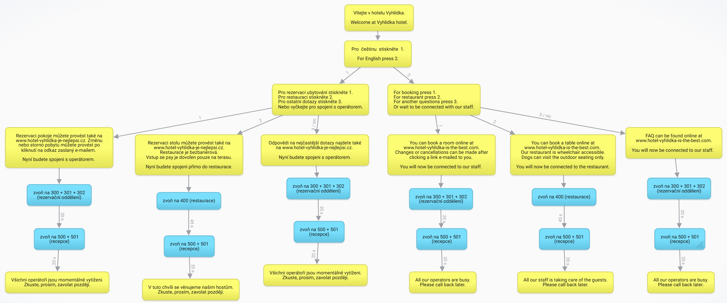
Hotel Vyhlídka má rezervační oddělení (klapky 300, 301, 302), restauraci (klapka 400) a hotelovou recepci (klapky 500, 501). Aby si ušetřili práci se zodpovídáním opakujících se dotazů, přehraje se podle zvoleného jazyka ještě před zahájením hovoru informace pro hosty. Jazyk si vybere v tomto případě volající sám, ale umíme jej zvolit i automaticky podle mezinárodní předvolby čísla volajícího.
Rezervační oddělení vyřizuje také ostatní dotazy. Hotelová recepce vyřizuje všechny hovory, kdy ostatní zaměstnanci ještě mluví s předchozím volajícím nebo hovor nestihnou vzít včas.
Obrázek zvětšíte kliknutím.
OptimSys, s. r. o.
– Olomoucká 3419/7, 618 00 Brno
– Pražská 18, 102 00 Praha 10
(Po – Pá 8-17)
(Po – Pá 8-17)
Optimsys, s.r.o.
Domovina 752/8,
779 00 Olomouc
IČ: 26833972
DIČ: CZ26833972
vytvořil www.pixelhouse.cz